Quest Lines and Reward Design

 Quest Lines

We designed several quest lines and we tag them with how many steps the user has. there are also reward designs to figure out the best parameters to best reflect gameplay. 

1. stealing a sculpture


2. stealing an (original, combined, doodled) painting




3. stealing a calligraphy




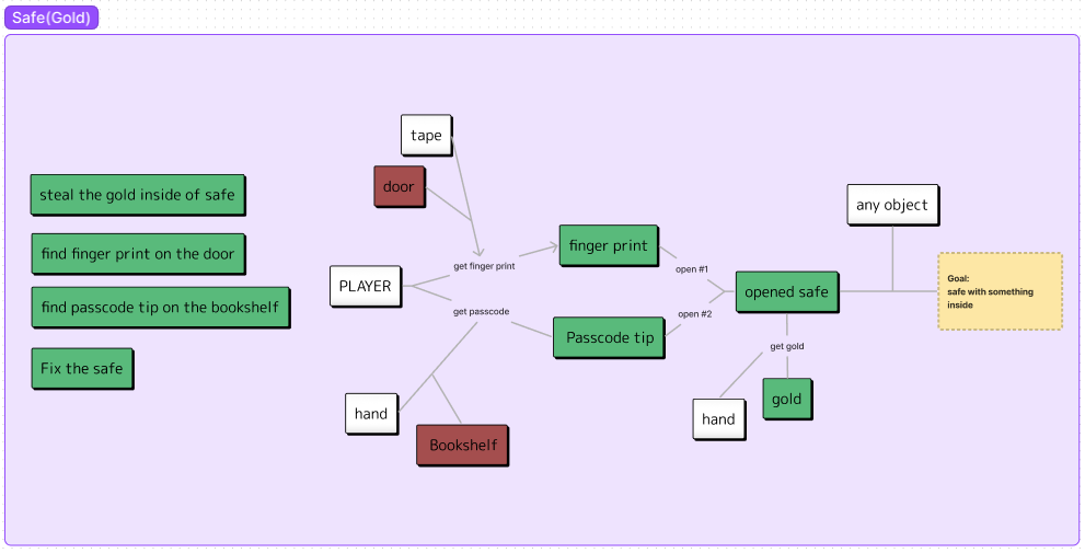
4. stealing the gold safe


5. we also proposed the gameplay of stealing a Cthulhu statue that can turn everything into an octopus, however, as time runs out, we finally take that part away


Reward Design 


We used some math implementations to figure out the model between player interaction times (like how many times they have to click on something and how much time they have to spend to finish one steal quest) and the reward he/she gets. 

We also introduced the random numbers that some artifacts are much more worthy than others (maybe based on history and maybe not!) so there is more interest for players to explore different combinations. 









Comments

Popular posts from this blog

Art Assets and MEMEs!

Brainstorm and Design Concepts